METROPOLIS 95.5

Γκιβίσης: «Νέα υπέρ-μάσκα του ΑΠΘ - Επαναφορτιζόμενη και με τεχνολογία UV-C»

Γκιβίσης: «Νέα υπέρ-μάσκα του ΑΠΘ - Επαναφορτιζόμενη και με τεχνολογία UV-C»
Στο Metropolis 95.5 και στην εκπομπή «Τρίτο ημίχρονο» φιλοξενήθηκε ο καθηγητής Ορθοπαιδικής του ΑΠΘ, Παναγιώτη Γκιβίση.


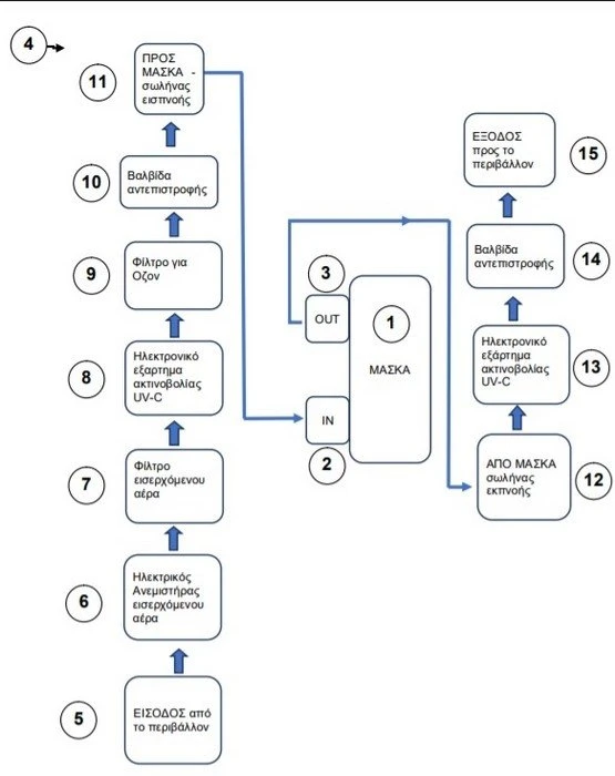
Ο ίδιος μεταξύ των όσων σπουδαίων ανέφερε, σημείωσε πως η μάσκα ενάντια στον COVID-19, χρειάζεται ακόμα βελτιωτικές κινήσεις όπως το βάρος της, καθώς και το γεγονός πως μέσω ακτινοβολίας «σκοτώνει» κάθε πιθανότητα εισόδου του κορωνοϊού μέσα από αυτή.

Αναλυτικά τα όσα δήλωσε στο Metropolis 95.5:

«Υπάρχει μία νέα συσκευή, με φιλικό προς το δέρμα υλικό ιατρικής σιλικόνης, που συνδέεται με μία μάσκα όπως αυτή που έχουμε στις παραλίες. Υπάρχει μία είσοδος εισπνεόμενου αέρα που περνάει από ένα φίλτρο ενεργού άνθρακα και αποστείρωσης ενώ μετά περνάει από ένα άλλο στάδιο το οποίο έχει τη δυνατότητα εκπομπής υπεριώδους ακτινοβολία που σκοτώνει όλα τα μικρόβια. 

Επίσης από μία άλλη έξοδο, ο εκπνεόμενος αέρας μέσα από μία τεχνολογία στέλνει τον αέρα καθαρό στο περιβάλλον. Η μάσκα αυτή δουλεύει με μπαταρία και μέσα στη μία εβδομάδα θα πρέπει να αλλάξει και το φίλτρο. Εχουμε φτιάξει ένα πρωτότυπο το οποίο θα πρέπει να πάρει έγκριση από τις επιτροπές που υπάρχουν και θα πρέπει κιόλας να βελτιωθεί, καθώς τώρα ζυγίζει 2 κιλά και θα πρέπει να φτάσει τα 700 γραμμάρια».


maska1.jpg
maska-PhqfW.jpg



ΣΧΕΤΙΚΑ ΑΡΘΡΑ

ΔΕΙΤΕ ΠΕΡΙΣΣΟΤΕΡΑ

Ενημερωθείτε πρώτοι για όλα τα τελεταία νέα, απευθείας στο email σας